Web crawlets deployed by perplexity to scrap the websites are allegedly in accordance with restrictions. A new report by cloudflareIn particular, the report claims that the company’s bots appear to “secret creep” sites by hiding their identity to get robots.TXT files and firewalls.
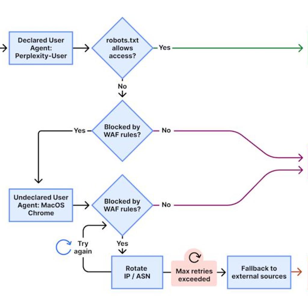
Robots.txt is a simple file website that hosts the host that lets the web crawler tell whether they can earn the content of websites or not. Agile Web crawling bots “Perplexitybot” and “Perplexity-Ruser”. In Cloudflare tests, Perplexity was still able to display the content of a new, unintended website, even when those specific bots were blocked by robots. The behavior specific web app is expanded to websites with Firewall (WAF) rules that restrict the web crawler, as well as.
Cloudflare believes that “using a normal browser is disgusting around those obstacles when robots.txt restricts its normal bots. In Cloudlfare tests, the company’s undeclared crawler can also rotate through IP address, which can also rotate through the official iplle of the perplexity to receive through the firewall. Not listed. Perplexity is doing the same thing with the autonomous system numbers (ASNs) – an identity for the IP address -run IP address – writing that it is “switching to thousands of domains and millions of requests per day.”
Engadget Cloudflare’s report has reached a mess for comment. If we listen back, we will update this article.
The up-to-date information from websites is important for companies trained by AI models, especially like a service-like-like-like search is done as a replacement for engines. In the past, bypassing the rules of staying up-to-date, it is also stuck in the past. In 2024, several websites reported that Perplexity was still reaching their content, despite them, they were refused in robots. Perplexity later participated with several publishers to share the revenue earned from advertisements displayed with their content, seems to seem to be a good for its previous behavior.
Companies preventing the material from scraping the ingredients from the web will probably remain a whickery game. Meanwhile, Cloudflare has removed Perplexity bots List of verified bots And by reaching the contents of your customers, applied a way to identify and block the stealth crawler of perplexity.

